Instance Verification Kit (IVK)
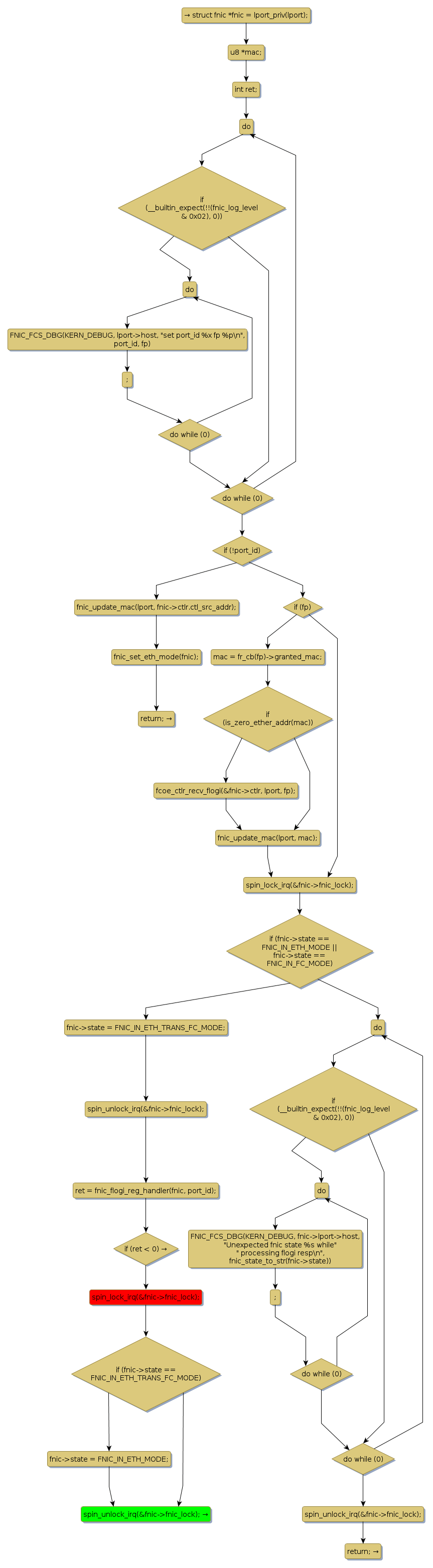
spin lock @ [21831+32+/linux-3.19-rc1/drivers/scsi/fnic/fnic_fcs.c]
Instance Signature: fnic_lock
|
The Matching Pair Graph:
|
|
Function Name
|
Control Flow Graph (CFG)
|
Events Flow Graph (EFG)
|
Source Correspondence
|
|
fnic_set_port_id
|
|
|
[20506+16+/linux-3.19-rc1/drivers/scsi/fnic/fnic_fcs.c]
|